2021年6月19日星期六

泽宝封店导致官方股价大跌!亚马逊对假货再次出击。合规经营是大趋势?

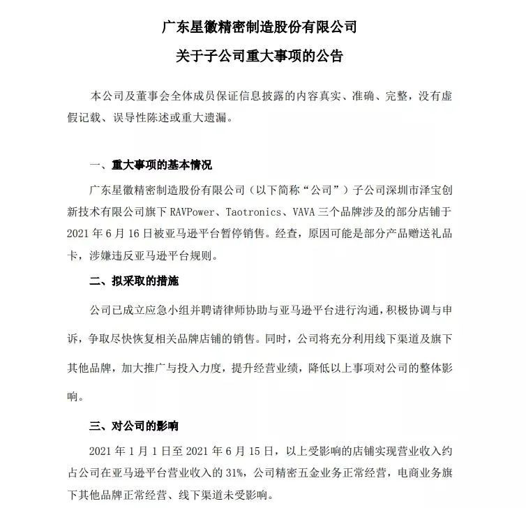
泽宝官方发声,股价大跌


昨天我们给大家报道了关于泽宝三个品牌被亚马逊雷霆封号的事,就在昨天泽宝的官方回应来了:



据星徽股份表示:

旗下三个品牌涉及的部分店铺因赠送礼品卡,涉嫌违反亚马逊平台规则于2021年6月16日被亚马逊平台暂停销售。


而对于大家最关心的账户暂停最直接的影响就是公司的现金流和业绩表现,对此,星徽股份在公告中称:以上受影响的店铺实现营业收入约占公司在亚马逊平台营业收入的 31%。

其余精密五金业务正常经营,电商业务旗下其他品牌正常经营、线下渠道未受影响。


尽管明确表示了公司业务的正常经营,但临近primeday,占亚亚马逊平台将近31%的业务被封号,个中损失,大家不用想也知道。

而就在官方声明发布的同一时间,星徽股份的股票就呈现下跌趋势,从15日的14.35跌至今天的12.19。




看来,再信心十足的官方声明也抵不过31%的份额受损。


重拳出击,假货入刑


正在大家再次感叹亚马逊的雷霆手段之余,昨天亚马逊又再次悄悄除了一则关于打击假货的公告,同时披露了最新的《品牌保护报告》。


不仅仅是虚假评论,对于假货,亚马逊也将从以下三方面重拳出击!



1、稳健、主动的控制:亚马逊将利用先进的机器学习技术和专业的人工审查,主动预防和保护,避免售假者有机可乘。


2、品牌的强大工具:

亚马逊提供了包括品牌注册、Transparency(透明计划) 和Project Zero等工具帮助品牌方来拦截假冒商品。


3、追究售假者的责任:

这也意味着亚马逊将会通过刑事起诉和诉等方式来追究售假者的责任,这招不可谓不严厉。


造假入刑这是此前从未有过的手段,此条公告一出,势必会对假货形成一波强有力的打击,而首当其冲必然是日益严苛的真实性审核和各类信息审核的频繁更新。


这对于平时想要剑走偏锋想造假的朋友们来说,将会是一次全新的挑战。


吉特再次提醒各位卖家切勿侥幸,尽管市面上资料再(zuò)造(jiǎ)的高超外部技术目前已经达到了以假乱真的地步,但在强大的亚马逊算法和如此严苛的机制面前,兵行险着可能会被永久封号,得不偿失。



无论是对大卖的多次封杀,还是直接入刑的假货监控机制,在亚马逊平台已经成熟稳固的期间,它的知名度和一而再再而三的负面舆论在驱使其对合规经营的一次次改革。


在我们无法摆脱亚马逊平台流量的今日,无论是大卖还是普通卖家,平台化的合规经营才是可取之道。





原文转载:http://www.shaoqun.com/a/814627.html

跨境电商:https://www.ikjzd.com/

公么吃奶摸下面非常好 强壮的公么征服我厨房:http://www.30bags.com/m/a/249840.html

友家快递:https://www.ikjzd.com/w/1341

女班主任在我胯间喘息 掀开超短裙老师裙子挺进去:http://lady.shaoqun.com/a/247547.html

好想男人又曰又添 一女战三男4p真实经历:http://lady.shaoqun.com/a/248393.html


泽宝官方发声,股价大跌昨天我们给大家报道了关于泽宝三个品牌被亚马逊雷霆封号的事,就在昨天泽宝的官方回应来了:据星徽股份表示:旗下三个品牌涉及的部分店铺因赠送礼品卡,涉嫌违反亚马逊平台规则于2021年6月16日被亚马逊平台暂停销售。而对于大家最关心的账户暂停最直接的影响就是公司的现金流和业绩表现,对此,星徽股份在公告中称:以上受影响的店铺实现营业收入约占公司在亚马逊平台营业收入的31%。其余精密五金
韩国又出现中文标语,是看重还是歧视?游客看后直呼:没心情再玩:http://www.30bags.com/a/227604.html
男人讨厌虚荣过火的女人!_女性:http://lady.shaoqun.com/a/9540.html
你下面好湿我给你添 男朋友在车里㖭我出好多水:http://lady.shaoqun.com/a/247507.html
少妇口述:第一次尝试换妻游戏的美妙感受_第一次玩交换真实经历:http://www.30bags.com/m/a/249666.html
两性有什么区别?女人的原因和男人的不同:http://www.30bags.com/a/441880.html
亚马逊推出FBA库存新功能!卖家有望申请仓储扩容!:https://www.ikjzd.com/articles/132136
被跟卖,恶意篡改竞争!船长BI教你亚马逊Listing该怎么维护:https://www.ikjzd.com/articles/131941
你还在发自嗨式的开发信吗?:https://www.ikjzd.com/articles/132126
logo免费制作:https://www.ikjzd.com/w/1998
同性闺蜜把我当情人 好尴尬:http://lady.shaoqun.com/m/a/115919.html
故事:43岁初婚大叔遇到37岁二婚撒娇少女|中年迷失:http://www.30bags.com/a/441881.html
妻子做出恶意的举动,花心的丈夫跪地求饶(纪实故事):http://www.30bags.com/a/441882.html